2021年12月27日,公安部发布了新版《准驾车型及代号》,增加了c6驾照【总质量小于(不包含等于)4500kg的汽车列车】。
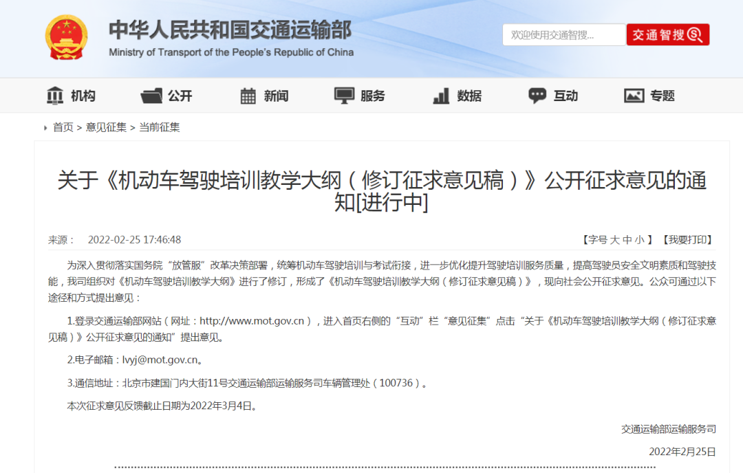
近期中华人民共和国交通运输部运输服务司发表关于《机动车驾驶培训教学大纲(修订征求意见稿)》公开征求意见的通知,其中明确了如何考取c6驾照,元贝驾考小编这就给大家梳理一下!

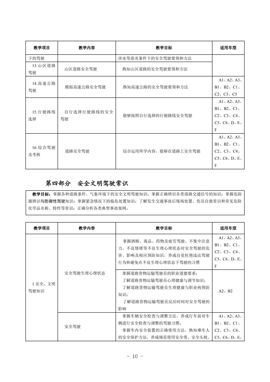
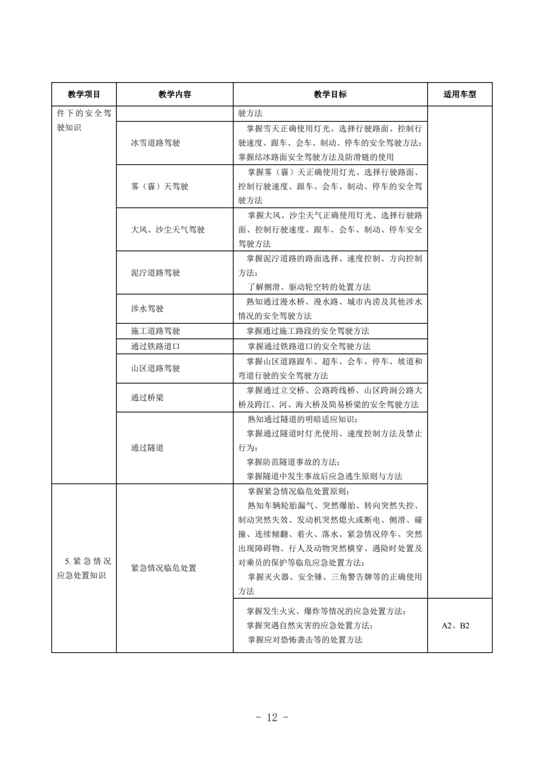
不低于30个学时 理论实践都不少:

以下是法规具体要求:



















意见反馈渠道
深入贯彻落实国务院“放管服”改革决策部署,统筹机动车驾驶培训与考试衔接,进一步优化提升驾驶培训服务质量,提高驾驶员安全文明素质和驾驶技能,我司组织对《机动车驾驶培训教学大纲》进行了修订,形成了《机动车驾驶培训教学大纲(修订征求意见稿)》,现向社会公开征求意见。公众可通过以下途径和方式提出意见:
1.登录交通运输部网站(网址:http://www.mot.gov.cn),进入pa8九游会首页右侧的“互动”栏“意见征集”点击“关于《机动车驾驶培训教学大纲(修订征求意见稿)》公开征求意见的通知”提出意见。
2.电子邮箱:lvyj@mot.gov.cn。
3.通信地址:北京市建国门内大街11号交通运输部运输服务司车辆管理处(100736)。
本次征求意见反馈截止日期为2022年3月4日。
交通运输部运输服务司
2022年2月25日