这里是汕头市网约车拿证指南,下面就由为您详细介绍,关键信息一目了然!
一、申请条件
(1)具有本市户籍或者持有有效的居住证;
(2)持有有效的相应准驾车型机动车驾驶证,且驾驶证载明的初次领证日期至申请之日已满3年;
(3)无交通肇事犯罪、危险驾驶犯罪记录,无吸毒记录,无饮酒后驾驶记录,最近连续3个记分周期内没有记满12分记录;
(4)无暴力犯罪记录;
(5)申请之日前3年内无被吊销出租汽车驾驶员从业资格证件的记录;
(6)参加所在地市出租汽车驾驶员从业资格考试取得考试成绩合格的。
二、办理途径
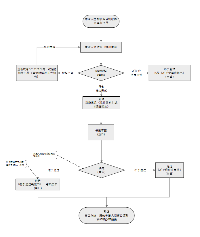
1、线下领证
汕头市政务服务中心综合窗口
办理地点:汕头市长平路十一街区财政大楼北楼副楼三楼西侧
办公电话:0754-8998265
办公时间:周一至周五(法定节假日除外)上午9:00-12:00,下午13:00-17:00
位置指引:可乘坐12路; 15路; 19路; 20路; 24路; 25路; 28路; 31路; 39路; 46路; 51路; 103路公交车到会展中心站下车
线下办理流程图:

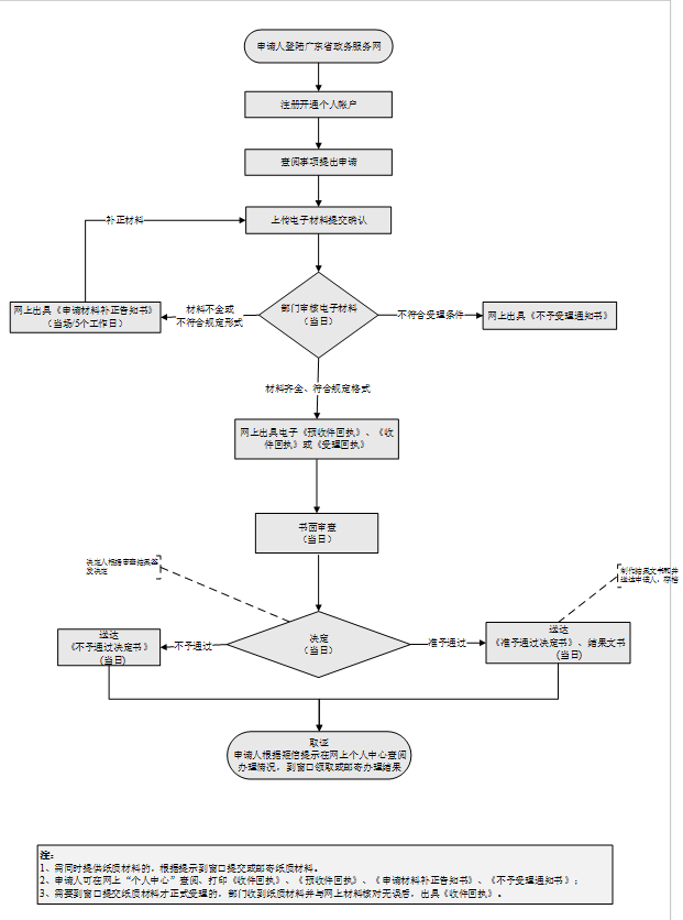
2、线上领证
登录广东政务服务网站,根据提示填写资料。
线上办理流程图:

三、申办材料
(1)身份证原件、居民户口簿或者居住证原件1份;
(2)《机动车驾驶证》复印件1份;
(3)从业资格考试成绩单原件1份;
(4)最近连续3个记分周期内没有记满12分记录;无交 通肇事犯罪记录、无危险驾驶犯罪记录、无吸毒记录、无饮酒后驾驶机动车违法记录、无暴力犯罪记录的证明材料。
四、办理是否收费
不收费
五、拿证攻略
包含全国 汕头区域两个科目试题,先来做几道汕头试题练练手吧!
1、潮汕话“人客”普通话的意思是“客人”。(判断题)
2、从事网约车服务的驾驶员,应取得相应准驾车型机动车驾驶证并具有2年以上驾驶经历。(判断题)
3、《汕头市交通运输局巡游出租汽车违章经营行为投诉奖励暂行办法规定》投诉事项符合要求的,每宗奖金________元。(单选题)
a、200
b、150
c、100
d、50
4、网约车平台公司承担承运人责任,应当保证运营________。(单选题)
a、舒适
b、索赔
c、保险
d、安全
5、网约车平台公司不再具备线上线下服务能力或者有严重违法行为的,由县级以上出租汽车行政主管部门依据相关法律法规的有关规定贵令停业整顿、个相关许可证件________。(多选题)
a、吊销
b、处罚
c、停产
d、罚款
答案:对、错、c、d、abcd
你都做对了吗?想练习更多汕头试题请到应用商店搜索下载“”,在线练习真题,实时更新,效率拿证!