潮州市网约车考试指南和拿证攻略来啦,下面就由为您详细介绍,看完持证上岗不用愁!
一、申请条件
(1)具有本市户籍或者持有有效的居住证;
(2)持有有效的相应准驾车型机动车驾驶证,且驾驶证载明的初次领证日期至申请之日已满3年;
(3)无交通肇事犯罪、危险驾驶犯罪记录,无吸毒记录,无饮酒后驾驶记录,最近连续3个记分周期内没有记满12分记录;
(4)无暴力犯罪记录;
(5)申请之日前3年内无被吊销出租汽车驾驶员从业资格证件的记录;
(6)参加所在地市出租汽车驾驶员从业资格考试取得考试成绩合格的。
二、办理途径
1、线下领证
潮州市政务服务数据管理局政务服务大厅综合受理窗口
办理地点:潮州市枫春路416号(与大道交汇处)凤新大厦北侧9楼综合受理窗口
办公电话:0768-2331638
办公时间:周一至周四:上午8:30-12:00,下午14:30-17:30;周五:上午8:30-12:00,下午14:30-16:00 。(国家法定节假日除外)
位置指引:潮州市人民政府左侧,潮州市广发银行楼上九楼
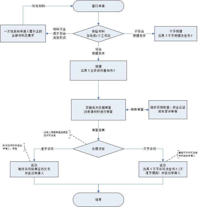
线下办理流程图:

2、线上领证
登录广东政务服务网站,根据提示填写资料。
线上办理流程图:

三、申办材料
(1)出租汽车驾驶员从业资格证申请表1份;
(2)身份证原件、居民户口簿或者居住证原件1份;
(3)《机动车驾驶证》复印件1份;
(4)从业资格考试成绩单原件1份;
(5)驾驶员承诺材料;
(6)体检报告;
(7)最近连续3个记分周期内没有记满12分记录;无交通肇事犯罪记录、无危险驾驶犯罪记录、无吸毒记录、无饮酒后驾驶机动车违法记录、无暴力犯罪记录的证明材料。
四、办理是否收费
不收费
五、拿证攻略
包含全国 潮州区域两个科目试题,先来做几道潮州试题练练手吧!
1、网约车平台公司不得采取低于成本价格运营等不正当竞争行为,扰乱正常市场秩序。(判断题)
2、在潮州市行政区域内从事网络预约出租汽车经营服务的企业,必须遵守《潮州市网络预约出租汽车经营服务管理实施细则》的规定。(判断题)
3、申请从事网约车经营服务的车辆,车辆排量应不小于________或________。(单选题)
a、1.5l1.4t
b、1.6l 1.4t
c、1.8l 1.4t
d、2.0l 1.4t
4、在红灯路口,当遇到前方塞车时,绿灯亮时,出租汽车驾驶员应当________。(单选题)
a、驶入路口,增加交通压力
b、原地停止,等通畅再行驶
c、驶入路口,鸣喇叭示意
d、掉头
5、申请在潮州市从事网约车经营的企业,应当向市交通运输主管部门提出的申请材料中包括:________。(多选题)
a、企业法人营业执照
b、省级交通运输等行政主管部门有关线上服务能力的认定结果
c、固定经营场所权属证明
d、经营管理制度、安全生产管理制度等制度文本
答案:对、对、b、b、abcd
你都做对了吗?想练习更多潮州试题请到应用商店搜索下载“”,在线练习真题,实时更新,效率拿证!